从产品本身来看,潮玩盲盒通常以设计师原创的卡通形象、艺术玩偶为主体,造型风格多样,涵盖可爱、酷炫、复古、艺术等多种风格,兼具收藏性和装饰性。这些形象往往具有独特的故事背景或设计理念,形成独立IP(知识产权),比如泡泡玛特的Molly、52TOYS的胖哒幼等,部分产品还会与影视、动漫、游戏等热门IP合作,推出联名款,进一步提升吸引力。

潮玩盲盒产业链涵盖上游、中游与下游环节。上游涉及玩具原材料(如塑料、橡胶、毛绒、金属等)、生产设备(如注塑机、3D打印机、搪胶设备等)、包装(如纸质、塑料材料及印刷涂料)以及IP(含创作、运营、授权等);中游聚焦潮玩盲盒设计与制造,制造包含普通款、隐藏款潮玩盲盒,还有毛绒公仔、潮流玩具、文化/国风等类型盲盒;下游则是多样销售渠道,有文创店铺、大型超市、品牌直营店、线上销售平台以及二手流通平台,各环节协同构建潮玩盲盒产业生态。

从潮玩盲盒行业产业链的参与企业上看,上游涵盖玩具原材料供应商有金发科技、星辉环材等,生产设备供应商有力劲塑机、新北洋等,包装产业的供应商有万华化学、金力泰、裕同科技等,IP孵化企业有如广州漫先生等;中游是泡泡玛特、52TOYS等潮玩盲盒企业;下游文创店铺及杂货铺渠道包括杂物社、酷乐潮玩等,品牌直营店有POPMART、TOPTOY,线上销售平台如天猫等,二手流通平台闲鱼的销售渠道。

中国盲盒行业受经济、政策、社会环境等因素影响,发展至今,共经历萌芽阶段、缓慢发展阶段、快速发展阶段三个阶段。

当前潮玩盲盒、玩具及潮玩IP的政策发展呈现“规范与创新并重、本土与国际联动”的格局。国家层面以2023年《盲盒经营行为规范指引(试行)》为核心,构建起覆盖全产业链的监管框架,明确禁止销售违禁品、强制公示关键信息、强化未成年人保护并将知识产权保护延伸至全行业。在文化赋能方面,政策鼓励“潮玩+非遗”“潮玩+文旅”融合,如东莞推出“千角灯”“醒狮”主题潮玩,同时设立10亿元IP出海基金,支持泡泡玛特LABUBU系列等通过本土化改造进入法国、泰国市场,目标2030年海外收入占比超30%。

从全国各省市的潮玩盲盒行业发展布局来看,各地区提出潮玩盲盒行业直接或间接相关举措,北京推进电竞潮玩主题片区建设;黑龙江、吉林等地开展市场整治,规范经营与销售,保护未成年人;陕西、贵州等挖掘本土文化赋能潮玩;甘肃、湖北等落实政策保障消费者权益;山东、上海等从价格、质量等方面细化要求;江苏严控高价值盲盒入境;浙江管控二级市场;海南、广西探索潮玩与旅游融合;广东东莞全方位推动产业发展,各地区多维度促进潮玩盲盒行业健康发展。

当前潮玩盲盒主要的供应品牌有泡泡玛特、52TOYS、TOP TOY等。公司在潮玩盲盒领域各有布局,泡泡玛特专注自主IP如THE MONSTERS等;52TOYS兼具自有IP与蜡笔小新等授权IP;TOP TOY有Twinkle等自主IP及多个授权IP;奥飞娱乐以自有经典IP为主,也有阴阳师等授权IP。

在潮玩盲盒市场中,IP的供应来源可以分为三种,第一种是以经典著名的动画角色为主的IP,例如迪士尼、日本经典动漫等等,这些IP在过去多年内创造较大价值,以这类型IP为主的潮玩盲盒具有稳定的消费群体和喜爱的群众,但消费群体增速有限;第二种是借助当前新推出的爆款影视动画作品而快速形成的消费群体,进一步通过盲盒产品的方式,让消费者购买心仪的动画作品角色的周边;第三种是艺术家原创的角色,这些角色的产生并没有依托完整的影视作品,但通过盲盒随机性的玩法,以及角色本身形象吸引消费者。
三种IP来源各有优势——经典IP依托文化沉淀,爆款IP借力内容热度,原创IP凭借设计创新。品牌需根据市场需求灵活组合,例如泡泡玛特通过“自有IP+联名”策略实现营收多元化,而52TOYS则以授权IP为核心巩固细分市场。

中国盲盒消费群体以年轻人为主,90后与00后在盲盒消费者中的占比相当显著。从细分数据来看,18-24岁年龄段占比最高,约为40%,25-34岁次之,约为35%,18岁以下和35-45岁分别占比15%和10%。此外女性为盲盒核心消费客群,占比达75%。

潮玩本身为舶来品,注重艺术+收藏属性,IP为差异化核心,早期中国香港、日本、欧美市场主导,根据沙利文数据,2021年中国潮玩盲盒市场规模约为97亿元,结合近年来代表性企业的经营情况,初步测算2024年中国潮玩盲盒行业市场规模约为280亿元。

从中国潮玩盲盒参与者的业务收入情况来看,中国潮玩盲盒行业企业大致分为三个梯队。第一梯队的企业主要是泡泡玛特,其市场知名度高,推出了多个知名的IP形象,如THE MONSTERS、MOLLY、SKULLPANDA等,此外公司主营业务集中于潮玩盲盒,且营业收入较高,第二梯队主要是名创优品,名创优品属于上市企业旗下的TOP TOY主要从事潮玩盲盒销售;第三梯队有奥飞股份、高乐股份、元隆雅图、乐自天成文化等。

根据中国企业数据库企查猫,目前中国潮玩盲盒注册企业主要集中在广东省、海南省、山东省,此外河南省、湖北省、湖南省等也具有不少布局潮玩盲盒业务相关的企业。

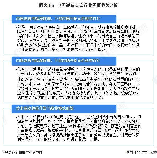
中国潮玩盲盒行业发展呈现三大趋势,一是市场渗透纵深推进,下沉市场借多元渠道拓展,多元价格带并行;二是运营模式生态化,跨界联名、重构IP生态及全九游娱乐 九游娱乐官方球化布局成潮流;三是技术驱动创新,AI精准推荐、AR增强体验,NFT等也开始应用。

中国潮玩盲盒行业前景相对较好。在消费端,作为消费主力的Z世代,对潮玩的治愈、颜值、IP和社交属性有着强烈追求,这将持续拉动市场需求,让潮玩从原本的小众领域大步迈向大众市场,受众群体不断拓宽。从产业自身来看,众多潮玩企业积极布局,围绕IP资源深入挖掘,不仅在国内市场精耕细作,还踊跃开拓海外市场,通过本土化运营策略,如结合当地文化推出限定产品,逐步打破文化壁垒,中国潮玩文化正走向世界。前瞻认为未来中国潮玩盲盒仍将快速增长,预计2030年中国潮玩盲盒行业市场规模达到576亿元,年均复合增长率约为12.5%。

更多本行业研究分析详见前瞻产业研究院《中国潮流玩具(潮玩)行业市场前瞻与投资战略规划分析报告》
同时前瞻产业研究院还提供产业新赛道研究、投资可行性研究、产业规划、园区规划、产业招商、产业图谱、产业大数据、智慧招商系统、行业地位证明、IPO咨询/募投可研、专精特新小巨人申报、十五五规划等解决方案。如需转载引用本篇文章内容,请注明资料来源(前瞻产业研究院)。
更多深度行业分析尽在【前瞻经济学人APP】,还可以与500+经济学家/资深行业研究员交流互动。更多企业数据、企业资讯、企业发展情况尽在【企查猫APP】,性价比最高功能最全的企业查询平台。
特别声明:以上内容(如有图片或视频亦包括在内)为自媒体平台“网易号”用户上传并发布,本平台仅提供信息存储服务。
车评人陈震质疑小米YU7冬测成绩:10℃气温条件下叫冬测不合适,容易误导消费者!理论上0℃- -10℃续航才可能会有衰减
4-0 6-0!女足世界杯杀疯了:日本大胜,2届冠军出局 8强对阵如下
途乐越野车在惠州海滩撒欢,“嚣张”全过程被围观!救援人员:陷入沙滩被挖机拉出来了
金价狂飙!女子与未婚夫因买100克黄金,爆发激烈争吵:破600元每克时就催他买,现在彻底谈不拢了
北京现代高管内涵当下汽车圈的营销乱象:“遥遥领先,反复洗脑”“大字吸睛,小字免责”,饥饿营销制造“不抢就没有”的焦虑感
版权所有:Copyright © 2024 九游娱乐 版权所有 粤ICP备19072226号